How to drill a hole in the windshield to install a dashcam?

2 minutes, 8 seconds Read
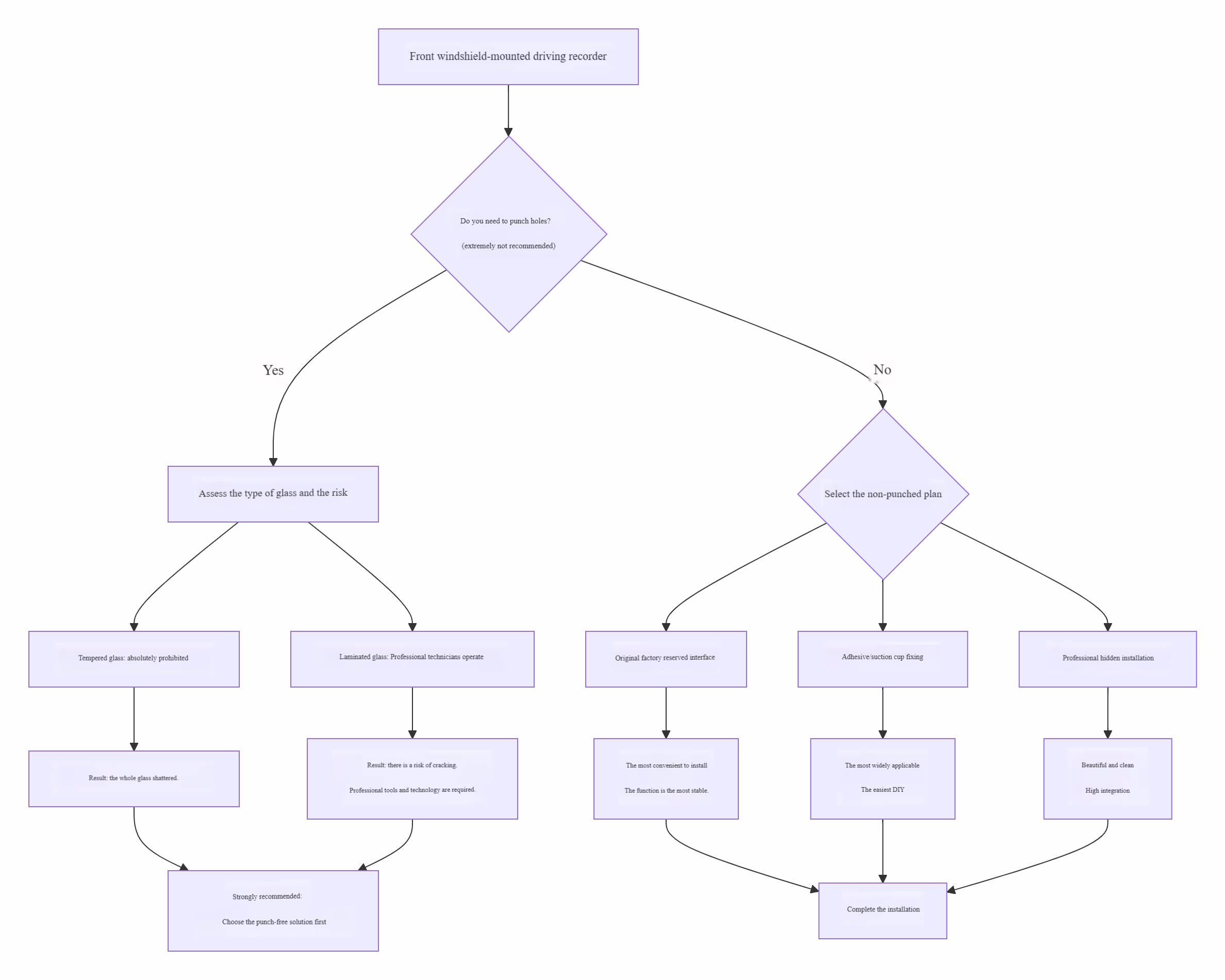
Drilling directly into the front windshield to install a dash cam is generally not recommended and carries high risks.​ However, I completely understand your desire for a clean and secure installation. I’ve compiled the relevant information below, focusing on safer and more practical alternatives.
This flowchart outlines the decision-making path for different scenarios:
Installation plan

Why Drilling is Not Recommended

Car windshields are typically laminated glass, consisting of two glass layers with a PVB interlayer; side and rear windows are often tempered glass.
  • Tempered glass cannot be drilled: Attempting to drill will cause the entire pane to instantly crumble into small granules .
  • Extremely high risk with laminated glass: While specialized procedures exist for glass repair, drilling for a dash cam requires specific tools and high skill, easily leading to crack propagation, often necessitating a full windshield replacement . Drilling compromises the glass’s integrity and strength, potentially affects vehicle safety, risks waterproofing, and may void the glass warranty .

Better Non-Drill Installation Options

For most car owners, safer and cleaner non-drill options are summarized below:
Solution
Suitable For / Dash Cam Type
Key Points & Advantages
Utilize Factory Ports
Some newer models
Pre-installed ports offer plug-and-play installation without modifications .
Adhesive/Suction Mount
Most vehicles and dash cams
Use 3M adhesive or suction cups; ensure the mounting surface is clean for a firm hold .
Professional Hidden Install
All vehicles, especially for a clean look
Wires can be hidden along headliner and A-pillar trim, connected to the fuse box for a discreet setup .

Key Installation Considerations

Regardless of the method, these points are crucial:
  1. Optimal Placement: Install in the upper center of the windshield, behind the rearview mirror. This area offers a broad view and minimizes driver obstruction .
  2. Secure Mounting & Clean Surface: Clean the glass with isopropyl alcohol before applying adhesive. For suction cups, slightly moistening the area can improve adhesion .
  3. Safe Wiring: When hiding wires, avoid the deployment path of airbags. If unsure, consult a professional to prevent damage 
  4. Proper Power Source: The cigarette lighter is easiest; fuse box wiring is more discreet and enables parking mode, but is complex and best handled by professionals .
  5. Correct View Adjustment: Ensure the lens captures the road ahead clearly, with the hood occupying about the lower third of the frame .

Final Recommendation

Drilling the windshield for a dash cam is high-risk and generally unnecessary. Modern installation methods offer safe, secure, and clean results without drilling.
If your car has factory-preinstalled ports, that’s the best option. Otherwise, choose adhesive/suction mounts and plan for hidden wiring. If you’re unfamiliar with vehicle electronics, seek help from a professional auto accessory installer​ for the safest outcome.

Similar Posts

Leave a Reply